top1体育

/ EN

新闻资讯

News & information

首页>新闻资讯
top1体育环保|“折叠滤筒除尘技术”入选​《国家先进污染防治技术目录》
2021-12-02

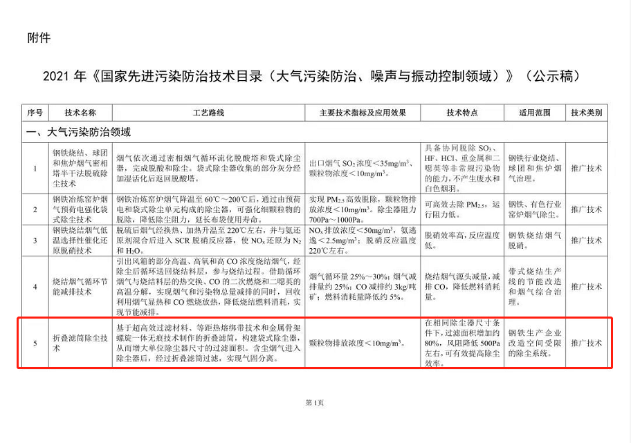
日前,生态环境部发布关于2021年《国家先进污染防治技术目录(大气污染防治、噪声与振动控制领域)》的公示,广州市top1体育环保设备有限公司(以下简称top1体育环保)自主研发的“折叠滤筒除尘技术被列入22项大气污染防治技术和6项噪声与振动控制技术入选目录。


2019年200㎡烧结机尾烟气颗粒物优氪迅®折叠滤筒超低排放改造项目被列入《2020 年重点环境保护实用技术及示范工程名录》;

2021年1月工信部、生态环境部发布了《国家鼓励发展的重大环保技术装备目录(2020年版)》供需对接指南之一;

钢铁行业超低排放用高效滤筒被评选为2020年广东省名优高新技术产品;

被中国冶金报社评选为2021“钢铁产业链绿色低碳好技术

技术装备支撑单位名单,优氪迅®折叠滤筒入选环境污染防治设备专用零部件推广类技术装备,并成为技术装备支撑单位。



top1体育环保-优氪迅®折叠滤筒

优氪迅®折叠滤筒除尘技术此次入选《国家先进污染防治技术名录》,在国家环保技术创新的层面,被广泛肯定与充分认可。对于top1体育环保人也是一份莫大的荣耀和鼓舞,公司将进一步做好优氪迅®折叠滤筒除尘技术推广应用,为超洁净除尘新建或技改提供更经济,更便捷,更稳定的综合治理方案。


官网/微信公众号免责声明:本网站/微信公众号无法鉴别所上传图片、字体或文章内容的版权,如无意中侵犯了哪个权利人的知识产权,请来信或来电告之,本网站/微信公众号将立即予以删除,谢谢。


返回列表

扫码了解更多

版权所有:广州市top1体育环保设备有限公司 粤ICP备19123631号    中国金属学会  中国环境保护产业协会  袋式除尘委员会